1.1机床是制造业的基础生产设备
机床是制造业的基本生产设备,也被称为“工业母机”。在一般的机器制造中,机床所担负的加工工作量占机器制造工作总量的40%-60%,因此也被称为“工业母机”。机床起源于十五世纪的欧洲,起初是用于加工钟表和武器,十八世纪的工业革命推动了机床的发展。1920年后液压和电气元件在机床和其他机械上逐渐得到了应用,机床进入半自动化时期。1950年后,数控机床开始出现,机床进入数控机床发展时代。经过数百年的发展,机床已经成为制造业的基本生产设备,也是体现一个国家制造实力的重要产业。

金属切削机床与金属成型机床是核心机床产品,数控化率正持续提高。根据中国机床工具工业协会数据,机床工具可以分为金属切削机床、金属成形机床、木工机械、铸造机械等。2021年我国金属切削机床产量为60.2万台,其中数控金属切削机床为27万台,金属成形机床产量为21万台,其中数控金属成形机床产量为2.4万台,金属切削机床占据更大的市场,并且增速相对更高。数控金属切削机床和数控金属成形机床的增速均高于行业增速,表明机床数控化发展趋势正持续进行。


根据加工方式的不同,金属加工机床可以分为车床、铣床、钻床、镗床、磨床和镗床等。车、铣、钻、镗、刨、磨是基本的机械加工方式,分别也对应着车床、铣床、钻床、镗床、刨床、磨床等。车床是主要用车刀对旋转的工件进行车削加工的机床,镗床是指主要用镗刀对工件已有的预制孔进行镗削的机床,铣床是一种主要指用铣刀在工件上加工多种表面的机床,磨床是利用磨具对工件表面进行磨削加工的机床。随着数控机床的技术发展,数控铣床逐渐配备刀库,可以更换刀具进行加工,加工能力也更强,也被称为加工中心。




1.2我国是机床消费和生产大国,数控机床成长空间巨大
全球机床市场规模接近5000亿元,是一个巨大的市场。根据VDW(德国机床制造商协会)统计,全球机床行业产值从2009年开始呈现波动增长的态势,2019及2020年由于全球疫情爆发,以及全球贸易环境紧张,导致行业产值有所下滑,2020 年全球金属加工机床行业产值为4,654.50 亿元。根据Gardner数据,2020年全球机床消费额约为698亿美元(约4537亿元),与产值规模相当。

中国是全球最大的机床生产基地与消费市场,2021年市场规模约2000亿元。根据德国机床制造商协会数据,全球主要机床生产国家中,中国产值占29%,德国占15%、日本占14%、意大利占8%,美国占7%,中国是全球最大的制造基地。从机床消费角度上看,中国机床消费占全球的32%,表明中国对机械加工的需求较大,国内制造业正快速发展,我国也成为了全球最大的机床市场。根据中国机床工具工业协会数据,2020年我国金属加工机床消费额为213.1亿美元,其中金属切削机床消费额为138.7亿美元,金属成形机床消费额为74.4亿美元。根据MIR Databank数据,2020年我国数控金属切削机床市场规模约492亿元。2021年机床工具协会未公布消费额数据,但我国机床产量增长接近30%,我们以此测算我国金属加工机床市场规模约277亿美元,约1927亿元。



数控化率逐步提升,数控机床成长空间广阔。根据国家统计局数据,2021年我国数控金属切削机床产量为27万台,同比增长40.2%,金属切削机床的数控化率约44.9%,相对于2016年提升13pct,数控化率明显提升。但全球发达国家数控化率在80%左右,我国与全球发达国家水平差距还较大。政策上,《中国制造2025》战略纲领中明确提出:“2025 年中国的关键工序数控化率将从现在的33%提升到64%”,我国数控机床的成长空间还非常广阔,并且确定性也比较高。

2020年我国机床行业实现贸易顺差,但金属切削机床仍需大量进口。我国机床行业进口依赖度高,2019年以前进口规模大于出口规模,2020年才实现贸易顺差。我国每年仍有大量机床依靠进口,根据中国机床工具工业协会数据,2021年我国进出口总额331.3亿美元,同比增长29.6%,其中进口138.4亿美元,同比增长20.4%,出口192.9亿美元,同比增长37.2%,行业保持了自2019年6月以来的顺差态势。细分来看,磨料磨具、切削刀具、木工机床、金属成形机床和铸造机械六个细分市场均实现贸易顺差,但金属切削机床进口金额高达62.4亿美元,同比增长27.3%,大幅高于出口金额的36.5亿美元,金属切削机床的进口依赖度仍然较高。从全球来看,贸易顺差金额靠前的国家/地区主要为日本、德国、中国台湾、意大利、瑞士等,日本和德国也是全球高端机床的主要生产国家。


日德为我国主要进口来源国,立加是主要进口机床类型。我国机床进口来源主要包括日本、德国、中国台湾、韩国等,前四大国家/地区进口占我国进口总量的6.5%。我国机床出口相对分散,出口国家主要包括越南、美国、印度、俄罗斯联邦、韩国等,占比最高的越南为8%左右。进口机床以加工中心为主,特种加工机床和磨床的进口占比也高于10%,出口机床特种加工机床为主,加工中心占比仅有5.5%。对于数控机床细分市场来看,2018年我国进口数控机床中,立式加工中心在数量和金额上均占据主导地位,而出口机床中以金属成形机床为主。



1.3机床产业链及下游应用
机床的上游为机械配件和核心功能部件,包括钣焊配件、铸件、数控装置、电气元件等,中游为机床生产制造商,下游为机车、航空航天、模具、3C等制造业。

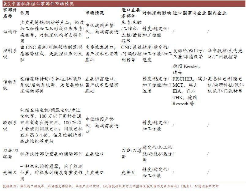
从机床结构上看,数控机床由机床主体、传动系统和数控系统构成,机床主体是机床的框架,包括床身及底座铸件、主轴及变速箱等,传动系统包括传动机械、辅助动力系统等,机床主体和传动系统构成工件加工的基础,其刚度、抗震性等要求比较高。数控系统是数控机床的大脑,包括控制系统、驱动装置、检测装置等。数控机床成本构成主要包括结构件、控制系统、传动系统、驱动系统、刀库及其他,其中结构件占35%,控制系统占22%,传动系统占20%,驱动系统占13%,总计达到90%,完整的数控系统包括控制系统及驱动系统,占据机床成本的35%左右,是最核心的部件。

机床结构件已经实现部分国产化替代。机床结构件主要包括铸铁、钢材等产品,经过加工后可以形成机床床身、梁柱等,对机床有支撑作用,国内具有完备的生产能力,多数机床结构件可以实现国产化,但高端机床机构件仍然需要进口,包括床身、工作台等产品。

机床下游应用涉及各行各业,汽车行业应用占比最大。根据中商产业研究院数据,我国数控机床下游中,汽车行业占40%,航天航空领域占17%,模具行业占13%,工程机械行业占10%,其他行业占20%,汽车行业对机床的需求量最为巨大。

(1)汽车行业的应用
汽车产业包括汽车整车、零部件设计研发、制造、销售、售后服务以及报废回收全过程的庞大产业链。整车全部装备价值量70%左右的零部件均需要用到数控机床加工,同时汽车整车制造也依赖于机床,因此机床是汽车生产的重要设备,也直接影响到汽车的制造成本。在国际上,汽车强国一般同时又是机床强国,美、日、德、意等国机床工业对汽车产业产生重要的影响。
(2)航空航天的应用
航空航天属于机床应用中比较高端的场景,其高端机床目前以进口为主。航空航天产品的结构设计、功能、性能、产品质量和可靠性的要求非常高甚至苛刻,并且会采用很多新材料、新结构,因此对机床的要求也比较高。目前五轴联动加工中心是解决叶轮、叶片、船用螺旋桨、重型发电机转子、汽轮机转子、大型柴油机曲轴等加工的唯一手段,因此五轴联动数控机床在航空航天领域具有较大的应用。

(3)模具行业的应用
模具是工业生产上用以注塑、吹塑、挤出、压铸或锻压成型、冶炼、冲压等方法得到所需产品的各种模子和工具,其主要通过所成型材料物理状态的改变来实现对物品外形的加工。数控机床精度高,加工质量稳定,对加工对象的适应性较强,能够有效提升生产效率,能够适应模具生产更为精细、快速的加工需求。

2我国机床“大而不强”,国产化替代持续推进
2.1欧美日占据机床高端市场,我国机床产业仍有明显差距
国际龙头企业收入规模超300亿,国内机床企业规模偏小。2019年,全球前五大机床企业为山崎马扎克、通快、德马吉森精机、马格、天田,其中马扎克2019年收入规模为52.8亿美元。德国通快为全球市场规模第二的机床企业,其主要产品为金属成形机床。全球前十大机床企业中,日本有5家(包括合资),德国有4家(包括合资),美国有2家,足以体现日本、德国、美国在机床领域的竞争地位,而中国同期并无企业收入体量能迈入前十之列,同期收入体量最高的国内上市公司为创世纪,其收入规模为21.81亿元。根据机床工业协会数据,我国2020年规模以上(年度营收2000万以上)的机床工具制造企业有5720家。经过我们测算,2020年我国金属切削机床企业共有833家,平均营收1.3亿,金属成形机床共有529家,平均营收1.19亿元,行业参与者较多,多数体量不大。

我国仍需进口大量高端机床,出口机床附加值较低。2020年我国机床工具行业实现贸易顺差,但是金属切削机床仍然需要大量进口,2021年金属切削机床进口规模高达62.4亿美元,而以五轴联动机床、高端数控磨床为代表的高端机床产品严重依赖进口。2010~2017年我国出口金属切削机床单价在350美元左右,而进口机床单价在107929美元左右,是出口机床的300倍以上。2021年我国机床进口数量为10.74万台,进口金额为82.4亿美元,进口机床单价为7.7万美元,我国出口数量为2843.08万台,出口金额为86.55亿美元,出口机床单价为304美元,出口单价是进口单价253倍,出口附加值相对水平仍然较低。


我国机床的可靠性、精度等性能相对国外机床仍有一定差距。机床是一个比较复杂的机械设备,精度、精度保持性、可靠性等是衡量机床优劣的重要参数。行业内用“平均无故障时间”(MTBF)来衡量机床的可靠性,也就是机床从一次故障到下一次故障的平均时间,根据《数控机床装配质量建模与诊断技术研究》数据,国内机床的MTBF在500~1000小时居多,而国外同类产品的MTBF是国内产品的2~4倍。影响精度保持性的因素包括铸件、装配等基础工作,以及核心零部件的质量、机床设计等。


